教育研究グループ支援(研究成果報告)
研究の概要
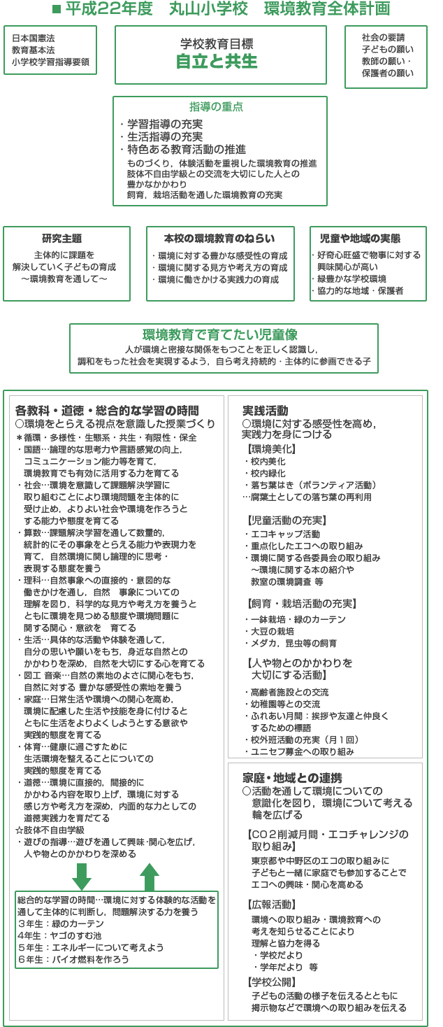
【特色ある学校づくりの研究内容】
1 育てたい子ども像
本研究を通して、人・社会・自然との「共生」の精神を身につけた子を育てる。
具体的な育てたい子ども像は、人と積極的にかかわる子、問題をとらえ主体的に追究する子、自然に対する感性をもち、自然を大切にする心と実践力をもつ子などがある。
2 具体的な取組
環境教育という窓口を通して、問題解決の能力や表現力を育成するために、様々な 教科を通した実践的な授業開発を行ってきた。全員による公開授業と協議会を行い、3つの視点から授業を観て話し合うことによって、協議会が深まるようにしてきた。
- 視点1:研究主題「主体的に課題を解決していく子どもの育成」から観る。
- 視点2:環境教育、各教科のねらいから観る。
- 視点3:授業力(発問、板書、学習形態、学習活動、教材の工夫)から観る。
本研究紀要に載せる指導案は、協議会での意見や授業後の反省を生かして修正した指導案を載せる。このことによって、授業改善のための校内研究であることの再認識を図ってきた。
3 成果と課題
全員が授業を行い、様々な教科等から授業提案を行ってきたことによって、内容的な広がりを出すことができた。しかし、全員が公開することで研究日程が厳しくなり、部会や分科会など複数の教員による十分な検討ができないという課題も出てしまった。また、環境問題、自然環境にかかわる授業は充実できたが、人・社会という環境に対する取り組みは十分にできなかった。しかし、授業を観る視点を明らかにして協議会ができたこと、修正指導案で研究紀要ができたことは大きな成果といえる。
本年度の研究で3年間の取り組みは終わります。今後は、研究内容を統合新校に引き継ぎ、子どもたちの能力の実態を明らかにし、研究内容を絞り込むことによってこれまで以上に研究を深めていきたいと考えています。 最後になりましたが、本年度の本校の研究をご指導くださいました皆様に御礼申し上げます。















